中国政府网
       
湖南省政府网
       
邵阳市政府网
注册
 | 
登录       
无障碍浏览
       
繁體中文
县政府
政务要闻
政务公开
政务服务
政府数据
互动交流
大美新邵
首页
>
政务公开
>
法定主动公开内容
>
行政执法公示
网站首页
县政府
政务要闻
政务公开
政务服务
政府数据
互动交流
大美新邵
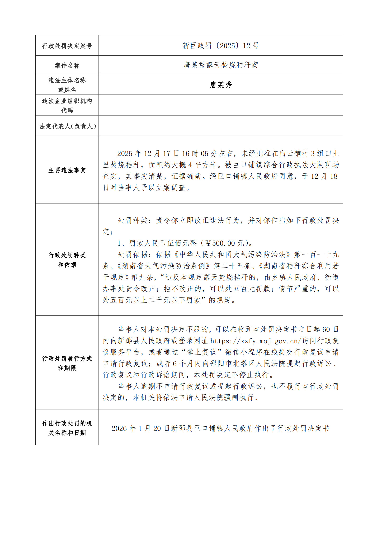
新邵县巨口铺镇人民政府行政处罚决定信息公示(12)
来源:巨口铺镇
作者:巨口铺镇
更新时间:
2026-01-22 15:17
来源:巨口铺镇 更新时间:
2026-01-22 15:17
扫一扫在手机打开当前页
相关文章
中央和部委网站
省级政府网站
市级政府网站
县区政府网站
部门乡镇
其他网站
网站地图
主办单位:新邵县人民政府
承办单位:新邵县数据局 网站标识码:4305220007
备案号:
湘ICP备2020018426号-1
公安机关备案号:
43052202000102
0739-3606418
新邵县政府门户网站联系电话
归档时间:
已归档